Totally devoted to shoes.
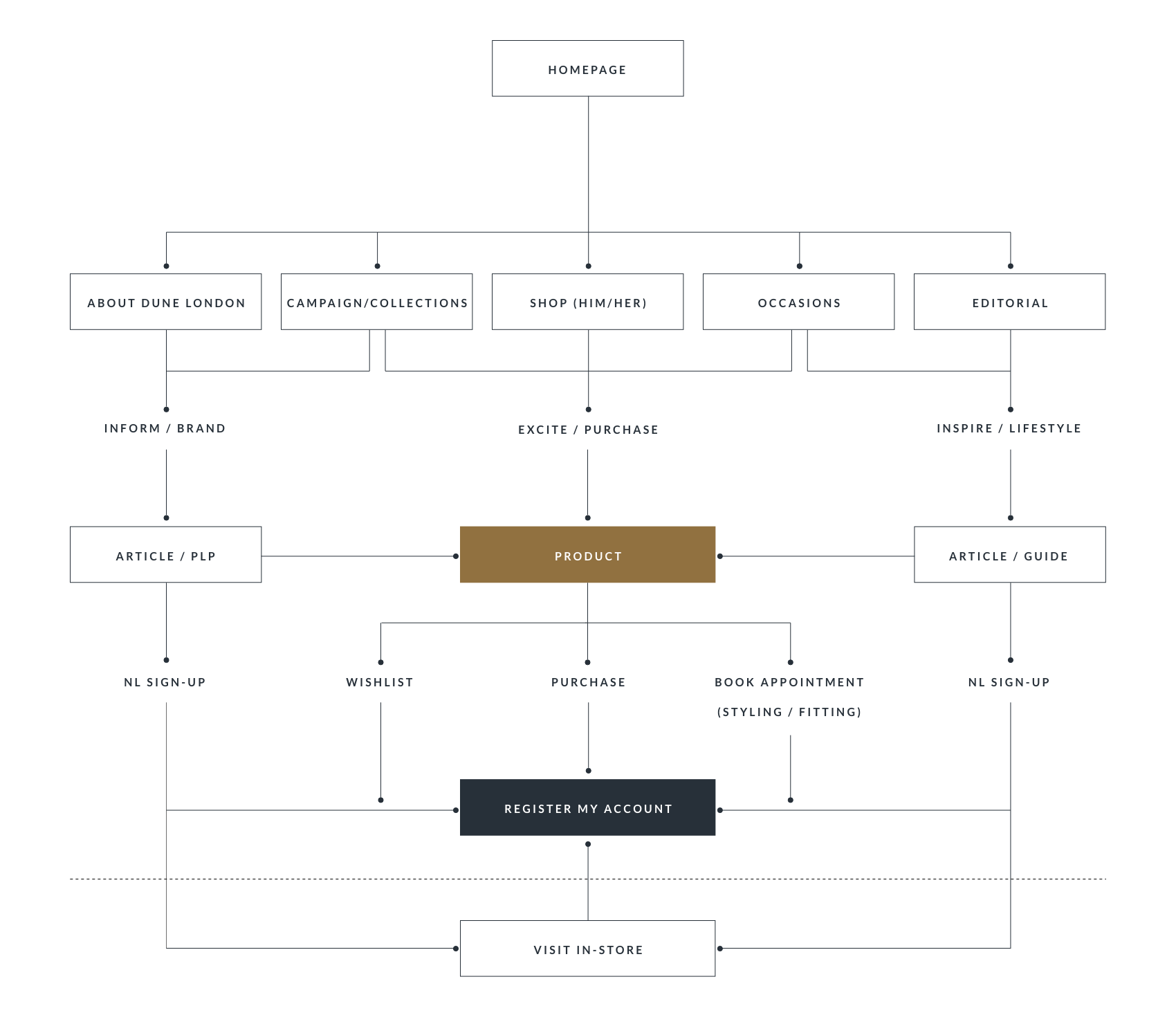
Dune London’s mission is to be a destination for brand expression, customer engagement and omni-channel experience, with a single view of the consumer. This mission started with creating a website that treats the user with respect, space and delivers choice for their own individual browsing nature.
With extensive user and analytical research, gained through working with customer research partners, we focussed on creating a website that improves four main pillars – path to purchase, inspiration driven shopping, occasional based search driven shopping experiences and reaffirming the brand’s proposition.
















